首页
医院概况
医院简介
医院荣誉
领导团队
重德 精业
求实 创新
医院动态
医院新闻
通知公告
院务公开
重德 精业
求实 创新
党群建设
党群动态
党纪教育
重德 精业
求实 创新
医疗信息
护理天地
科教工作
工作动态
通知公告
重德 精业
求实 创新
医院文化
线上展馆
精神文明建设
讲述医院故事
重德 精业
求实 创新
健康讲堂
首页
医院视频
专家风采
医院概况
医院简介
医院荣誉
领导团队
医院动态
医院新闻
通知公告
院务公开
党群建设
党群动态
党纪教育
医疗信息
护理天地
科教工作
工作动态
通知公告
医院文化
线上展馆
精神文明建设
讲述医院故事
健康讲堂
首页
医院视频
专家风采
医院概况
医院简介
医院荣誉
领导团队
医院动态
医院新闻
通知公告
院务公开
党群建设
党群动态
党纪教育
医疗信息
护理天地
科教工作
工作动态
通知公告
医院文化
线上展馆
精神文明建设
讲述医院故事
健康讲堂
医院动态
首页
/
医院动态
/
通知公告
/ 正文
医院新闻
通知公告
院务公开
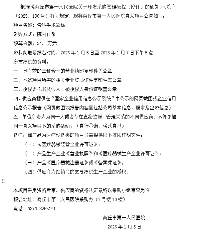
商丘市第一人民医院自采公告(2025-83)二次
文章来源:
作者:
发布时间:2026-01-05
阅读次数:次
上一条:
商丘市第一人民医院自采公告(2026-01)
下一条:
商丘市第一人民医院自采公告(2025-90)
商丘市第一人民医院自采公告(2025-83)二次
文章来源:
作者:
发布时间:2026-01-05
阅读次数:次
上一条:
商丘市第一人民医院自采公告(2026-01)
下一条:
商丘市第一人民医院自采公告(2025-90)