
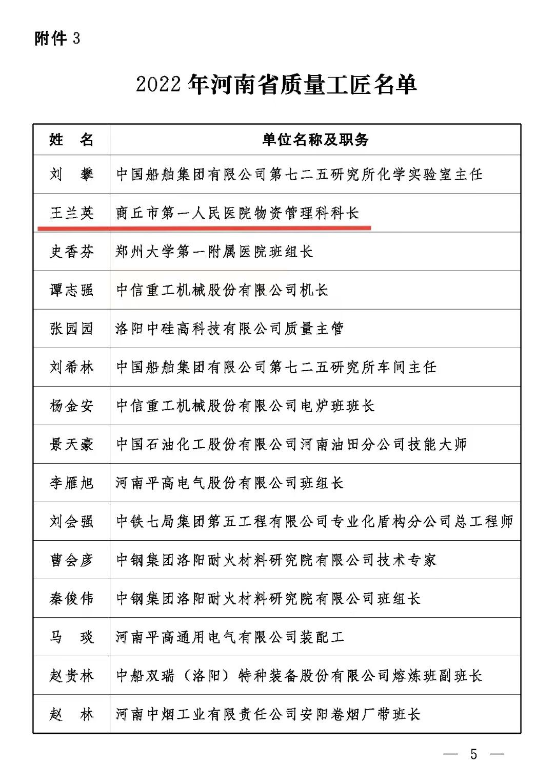
近日,河南省质量协会、河南省总工会联合发布了2022年河南省质量管理者、质量推进者和质量工匠名单。我院物资管理科科长王兰英荣获2022年河南省质量工匠称号,受到通报表扬。据了解,为贯彻落实《中共河南省委 河南省人民政府关于开展质量提升行动的实施意见》,大力弘扬工匠精神,河南省质量协会、河南省总工会联合开展了2022年河南省质量管理者、质量推进者和质量工匠竞赛活动。通过单位推荐、资格甄选、材料评估、演讲比赛、公示等程序,最终有8人被评为2022年河南省质量管理者、14人被评为2022年河南省质量推进者、30人被评为2022年河南省质量工匠。

王兰英,主任护师,三级教授,医院首席专家,新乡医学院护理学院硕士研究生导师,先后荣获全国优秀护理部主任、河南省职业道德标兵等称号。作为河南省医院品管圈联盟护理专业委员会副主任委员、商丘市护理质控中心主任,她带领全院护理人员运用品管圈等质量管理工具,积极开展护理质量管理活动,为全院护理专业技术和服务水平提升做出了积极贡献。